|
英国签证申请材料最新变化!
2017年02月17日 15时29分 来源:澳际教育 浏览量:
需要申请英国签证的同学们注意一下,近日英国签证及移民局发布了一项新的通知,简单地说,就是签证申请时提交的申请材料,以后将现场扫描,原件可以在核实之后带回家啦~,正式内容如下:免费咨询澳际教育专家
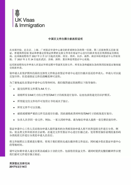
通知 从本周起,申请部分英国签证类型,所有申请材料将在英国签证申请中心进行扫描,并直接电子化发送至英国签证及移民局。 除申请人有效护照外的其他申请文件,英国签证申请中心将在核实其原件之后进行扫描,并返还给申请者。 申请者在签证审理过程中将可以保留相关支持文件,而无需再递交相关材料的原文件。申请者可以提交复印件以供扫描,但是请保证文件的清晰度和可读性。立即咨询 新流程适用的签证类型 工作类签证: 普通和使用加急服务的第一层级、第二层级和第五层级签证 学生类签证: 普通第四层级签证 定居类签证: 普通定居签证 所有加急和超级加急服务的第四层级签证仍需继续提交纸质原文件。立即咨询 新流程推行时间 北京、上海及广州签证中心:自2017年2月13日起 沈阳、西安、福州、长沙、成都、南京和杭州签证中心:自2017年2月17日起 武汉、济南、深圳、重庆和昆明签证中心:自2017年2月24日起 再次提醒:前往签证中心时仍然需要携带相关申请材料的原件哦(是A4的直接带,不是A4的请复印成A4)!签证申请中心员工将在核实和扫描后将文件原件返还给您。立即咨询 请仔细阅读新流程的具体要求。
责任编辑:王磊 |


